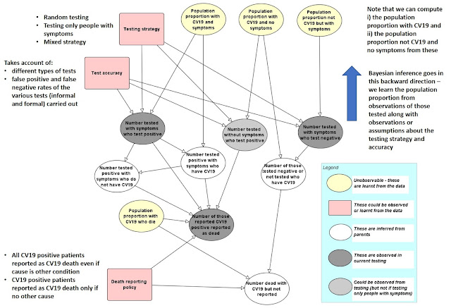
The current COVID-19 strategic testing strategies - implemented to inform policy making - focus primarily on people already hospitalized with significant symptoms or on people most at risk. This seems to make sense for short-term medical reasons, but such testing is highly biased with sub-optimal consequences. Without understanding the causal explanations for the resulting data from such testing we end up with highly misleading conclusions about infection and death rates. Starting with an analogy of testing sweets for contamination, this short paper illuminates the need for random testing combined with causal models:
Fenton N E, Osman M, Neil M, McLachlan S, "Improving the statistics and analysis of coronavirus by avoiding bias in testing and incorporating causal explanations for the data"2 April 2020 UPDATE: A revised and edited version of this article now appears as the lead story on The Conversation


No comments:
Post a Comment